各位同学:
为贯彻落实党的二十大精神,贯彻落实习近平总书记给第三届中国“互联网+”大学生创新创业大赛“青年红色筑梦之旅”和给2024年中国国际创新大赛参赛学生重要回信精神,加强拔尖创新人才自主培养,培育新质生产力发展新动能,激发同学们的创新创业热情,培养创新思维和实践能力,按照校赛组委会的要求,永利14m在线登录官网决定于3月20日-4月20日开展中国国际大学生创新大赛(2025)院级比赛,选拔优秀项目参加中国国际大学生创新大赛(2025)校级赛。现将有关事项通知如下:
一、参赛对象
全院在校本科生、研究生,或毕业5年内全日制学生(即2020年之后的毕业生,允许跨校组建参赛团队,鼓励跨院系、专业组队。每个团队的参赛成员不少于3人,原则上不多于15人(含团队负责人),须为项目的实际核心成员。
二、参赛赛道、项目类型及组别
(一)高教主赛道
1、参赛项目类型
(1)新工科类项目:大数据、云计算、人工智能区块链、虚拟现实、智能制造、网络空间安全、机器人工程、工业自动化、新材料等领域,符合新工科建设理念和要求的项目;
(2)新医科类项目:现代医疗技术、智能医疗设备新药研发、健康康养、食药保健、智能医学、生物技术、生物材料等领域,符合新医科建设理念和要求的项目;
(3)新农科类项目:现代种业、智慧农业、智能农机装备、农业大数据、食品营养、休闲农业、森林康养、生态修复、农业碳汇等领域,符合新农科建设理念和要求的项目;
(4)新文科类项目:文化教育、数字经济、金融科技、财经、法务、融媒体、翻译、旅游休闲、动漫、文创设计与开发、电子商务、物流、体育、非物质文化遗产保护、社会工作、家政服务、养老服务等领域,符合新文科建设理念和要求的项目;
(5)“人工智能+”项目:聚焦于人工智能深度融合经济社会各领域发展、赋能千行百业智能化转型升级,符合“人工智能+”发展理念和要求的项目。
参赛项目团队应认真了解和把握新质生产力的内涵及要求,结合以上分类及项目实际,合理选择参赛项目类别根据 “四新”“人工智能+”建设内涵和产业发展方向选择相应类型。
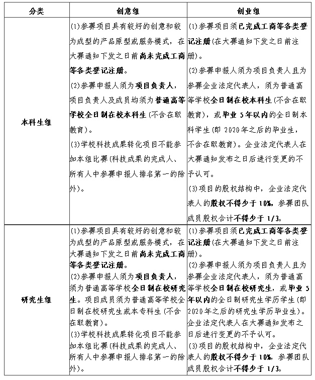
2、参赛组别和对象
根据参赛申报人所处学习阶段,项目分为本科生组、研究生组。根据项目发展阶段,本科生组和研究生组均内设创意组、创业组,并按照新工科、新医科、新农科、新文科、“人工智能+”设置参赛项目类型。

(二)“青年红色筑梦之旅”赛道
1、主要目标
不断拓展“青年红色筑梦之旅”活动的时代内涵,推动习近平新时代中国特色社会主义思想入眼入耳入脑入心,使广大青年学生深刻领悟“两个确立”的决定性意义,自觉增强“四个意识”,坚决做到“两个维护”,坚定不移听党话、跟党走,厚植家国情怀、扎根中国大地,用创新实践服务国家、服务人民,将个人奋斗融入强国建设、民族复兴伟业,成为社会主义合格建设者和可靠接班人,为全面建设社会主义现代化国家贡献青春力量。
2、参赛组别及对象
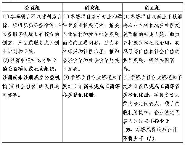
参加“青年红色筑梦之旅”赛道的项目应符合大赛参赛项目要求,同时在推进农业农村、城乡社区经济社会发展等方面有创新性、实效性和可持续性。参加“青年红色筑梦之旅”赛道的项目,须为参加“青年红色筑梦之旅”活动的项目。否则一经发现,取消参赛资格。根据项目性质和特点,分为公益组、创意组、创业组。具体要求如下:

三、参赛项目要求
1、参赛项目能够紧密结合经济社会各领域现实需求,充分体现高校在新工科、新医科、新农科、新文科建设等方面取得的成果,培育新产品、新服务、新业态、新模式,促进制造业、农业、卫生、能源、环保、战略性新兴产业等产业转型升级,促进人工智能、数字技术与教育、医疗、交通、金融、消费生活、文化传播等深度融合。
2、参赛项目应弘扬正能量,践行社会主义核心价值观,真实、健康、合法。不得含有任何违反《中华人民共和国宪法》及其他法律法规的内容。所涉及的发明创造、专利技术、资源等必须拥有清晰合法的知识产权或物权。参赛项目如有涉密内容,参赛前须进行脱敏处理。如有抄袭盗用他人成果、提供虚假材料等违反相关法律法规或违背大赛精神的行为,一经发现即刻丧失参赛资格、所获奖项等相关权利,并自负一切法律责任。
3、参赛项目只能选择一个符合要求的赛道报名参赛,根据参赛团队负责人的学籍或学历确定参赛团队所代表的参赛学校,且代表的参赛学校具有唯一性。参赛团队须在报名系统中将项目所涉及的材料按时如实填写提交。
四、院赛组织机构
院赛设立组织委员会,负责大赛的宣传、动员和组织实施。
院赛设立专家委员会,负责参赛项目的初审、评审及推荐等工作。
五、项目材料
1、提供项目计划书(内容包括项目背景、市场分析、创新点、商业模式、团队介绍等,字数建议不超过8000字)。计划书封面应包括负责人班级、姓名、联系方式、指导教师等基本信息。
2、项目演示PPT(用于现场答辩展示)。
3、其他辅助材料(如产品原型、视频演示等,非必需)。
六、报名及赛程安排
(一)系统报名:
所有参赛项目均需在大赛官网进行报名。报名系统开放时间待省教育厅通知后,各参赛团队在系统中完成报名。
(二)参赛材料提交:2025年4月8日前将项目计划书纸质版材料交组委会办公室,电子版计划书和报名表发送至指定邮箱。
(三)初赛评审:2025年4月9日-4月11日,专家委员会对材料进行评审,选出晋级项目。
(四)决赛答辩:2025年4月16日-18日,晋级团队进行现场答辩(8分钟展示+问答),评委打分确定获奖团队(一、二、三等奖若干)及推荐校赛项目。
七、其他事项
1、永利14m在线登录官网选拔赛组委会办公室设在三教228
QQ工作群:807878257
电子版材料发送邮箱:xcjjxyjwb@163.com
2、参赛项目需遵守大赛规则,评审结果以评委意见为准。
3、学院将为推荐至校赛的参赛团队提供赛前培训和指导等支持。
未尽事宜另行通知。
请同学们积极组队报名,展现创新创业风采!
永利14m在线登录官网
2025年3月20日